“心跳”与“呼吸”是维持生命的根基。心血管系统和呼吸系统是人体最为重要的两个生理系统,其中心血管系统随着年龄退化最为明显,而呼吸系统可以说是人体最脆弱的系统,不难发现小孩子最容易患的病就是上呼吸道疾病。2003年的非典型肺炎和这次蔓延全球的新型冠状肺炎,都是以人体的呼吸道为首要攻击目标。呼吸道健康值得我们重点关注,从外在要戴口罩、注意通风,从内在要提升免疫力,预防呼吸道疾病的发生。
温泉吸入疗法就是一种很好的保护呼吸道健康的疗法。
什么是温泉吸入疗法
温泉吸入疗法是利用特殊器械将温泉水进行雾化,再经呼吸道将温泉水中的化学成分与气体成分吸入体内的治疗方法。

儿童接受温泉吸入疗法治疗呼吸道病症 图 | 网络
历史渊源
温泉吸入疗法的概念起源于1849年,由奥方( Auphan)在法国的一个温泉胜地提出,其灵感来自于瀑布和海浪拍打海岸产生的水雾。他发现在矿物温泉中,水流冲射到坚硬表面就可以产生水雾,这一方法被许多温泉疗养院采用,但未用于医疗。另一位法国医生塞尔斯-吉洪(Sales- Girons))于1858年在此基础上研制出便携式雾化吸入装置,包括放置药物溶液的储槽、气泵、射流喷嘴和冲击板,气泵将药物喷射到冲击板上产生气雾。巴黎医学科学院最终证实这种装置产生的气雾能够进入支气管,陶瑟( Trousseau)医生曾评价过"塞尔斯-吉洪发明了雾化疗法,对世界做了伟大贡献",该装置几经改制最后得以投放市场。

塞尔斯-吉洪发明的便携式雾化吸入装置 图 | 网络
主要功效
吸入时温泉的热度、盐类成分、气体等首先刺激呼吸道粘膜末梢神经感受器,同时盐类成分、气体等被吸收进入血液循环,对呼吸道粘膜的营养、微循环及腺体活动等有良好的改善作用,对于治疗支气管炎、咽喉炎、哮喘、肺炎后遗症、尘肺病、代谢疾病和Ⅰ、Ⅱ期高血压等疾病有显著疗效。此外,在疗程的呼吸系统中加入药物、中草药、矿泉水等,会对身体局部甚至全身产生影响。最主要的功效还是改善呼吸道功能,恢复粘膜的正常反应和呼吸功能,有助于溶解粘液和改善清洁反应。
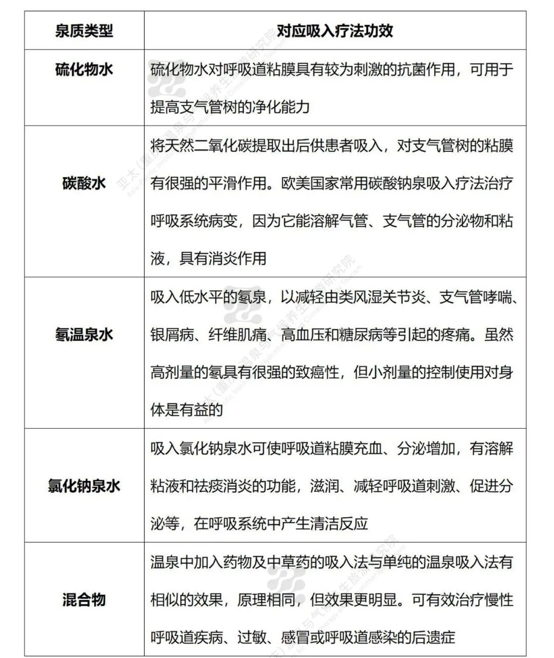
常见的用于吸入疗法的温泉
不同泉质的温泉进行雾化吸入后的功效也不相同,其中常见的用于吸入疗法的温泉是:

常见的用于吸入疗法的温泉图 | 重庆市温泉康养示范基地建设与评定标准
粒子的渗透深度取决于雾滴颗粒直径大小,通过专业设备将温泉水雾化后喷射出的雾滴颗粒分为以下4类:

雾滴颗粒分类
图 | 重庆市温泉康养示范基地建设与评定标准
温泉吸入疗法操作指南

四种温泉吸入疗法的具体操作指南
图 | 重庆市温泉康养示范基地建设与评定标准
温泉吸入疗法案例
1、日本:三朝温泉
日本三朝温泉(Misasa Onsen)是世界上著名的氡温泉之一,有“可吸、可饮用、可浸泡”的特点,其中热气浴设施为“可吸”。进入室温32~42&4u:2103、湿度约90%的温泉热气浴室15~30分钟,氡温泉雾气充满房间,通过深呼吸来刺激身体细胞,增强身体的免疫力及自愈力。体验这里的吸入疗法需要提前预约,旺季甚至要提前两个月预约。

日本户外温泉吸入设备 图 | 网络
吸入项目使用费
高浓度热风浴室“不老庵” 2000日元/次;热风浴室“恋泉庵” ・“蒸熱庵“ 1600日元/次;干式热风浴室“ Vapolium” 1000日元/次。
2、意大利:巴尼迪和阿巴诺温泉
在欧洲,意大利的托斯卡纳区的巴尼迪温泉(Bagni di)以及阿巴诺温泉(Abano Terme)均提供专业的温泉吸入疗法,单次吸入治疗在20欧元左右。温泉水中的矿物质经过特殊器械雾化后再被口鼻腔吸入,可以有效治疗上下呼吸道疾病,预防慢性疾病的发生。
其中阿巴诺温泉提供为期7天的全面保健计划,不仅包含了一个周期的气雾疗法,还有 5次泥疗、5次臭氧热水浴和5次按摩。

阿巴诺温泉吸雾治疗 图 | 阿巴诺温泉官网
呼吸道及鼻喉腔疾病:
简单或阻塞性慢性支气管炎(不包括严重的呼吸道疾病和心肺疾病造成的哮喘与气肿)
血管舒缩性鼻腔疾病
慢性咽喉炎
慢性鼻窦炎及慢性鼻炎综合征
慢性支气管鼻炎综合征
疗程:12 次水雾吸疗+12 次气雾疗,总共12诊次
鼻源性耳疾:
鼻道狭窄
慢性卡他性中耳炎
慢性化脓性中耳炎
疗程:12次水雾吸+12次内吸,总共12诊次
3、中国:大连鲁能易汤海洋疗法中心
在中国,位于大连金石滩的大连鲁能易汤海洋疗法中心于2017年3月正式营业,斥资从意大利引进海洋疗法设备和技术,其中配备了专业的吸入疗法室。

吸入疗法专业设备 图 | 网络
温泉吸入疗法应用思考
吸入疗法在医学上已被深度开发,广泛使用,是针对呼吸道疾病治疗的最佳疗法之一。然而,温泉吸入疗法与上一期的饮泉疗法一样,容易被忽视,其原因可能有如下三点:
并非所有种类温泉都适合吸入疗法
吸入疗法对设备以及操作人员均有较高要求,无形中增添了运营成本
吸入疗法在国内的普及程度较低,消费者对此的消费意识有待提高
解决思路
1、开展温泉吸入疗法基础研究
温泉吸入疗法的安全性和有效性不能一概而论,需要专业权威的科研机构开展基础研究,进一步证实各地区的温泉是否适用于吸入疗法,让温泉地区引进吸入疗法有足够的科学支撑和信心。
2、建立温泉吸入疗法试点基地
吸入疗法设备采购、人员培训、维护运营的费用都不低,地方政府可以适当支持补贴,鼓励温泉企业申报温泉吸入疗法试点项目。最终选取适合开展温泉吸入疗法的温泉企业,从泉质类型、消费者画像、区位交通便利性等多个方面进行调研,打造一批温泉吸入疗法试点基地,以点带面,推动疗法的实践和普及。
3、重视吸入疗法在预防康复领域的运用
吸入疗法面临的一大问题是客源和消费意识不够。如果能够有对应的渠道,且选择更集中的目标客群,则能省不少引流宣传成本。可以与医疗机构或专门科研机构开展合作,将温泉吸入疗法纳入呼吸道疾病治疗体系。
温泉吸入疗法可以丰富温泉产品,从医疗角度凸显温泉康养属性。新冠疫情后,呼吸道健康受到更多关注,部分新冠疫苗接种方式已经在尝试使用吸入疗法。泡温泉对皮肤好已经成为共识,吸温泉对呼吸道好的理念还需慢慢普及,需要政府、企业、医疗机构、科研机构等多方面的共同努力。
有人说“人生最重要的不是呼吸了多少次,而是有多少个无法呼吸的时刻”。没错,可是,只有经过了无数次健康的呼吸后,我们才能达到那些令人屏息的瞬间。
(亚太(重庆)温泉与气候养生研究院为国际山地旅游联盟会员)





